Lab Integration Software for Advanced R&D Insight
Unlock the value of your scientific instrument data with automated ingestion, scientific data modeling and cutting-edge data management for seamless lab integration.
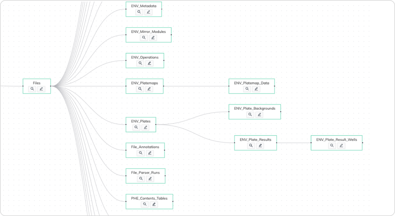
Seize the Value of Your Raw Instrument Data



Luma Lab Connect Features
Simplify Your Workflow, Amplify Your Discoveries
Supported Instruments List
| Instrument Category | Vendor | Instrument Software | Instrument Name/Family | File Format |
|---|---|---|---|---|
| High Content Imaging | Agilent | Biotek Gen5 | BioTek Lionheart FX Automated Microscope BioTek Lionheart LX Automated Microscope BioTek Cytation C10 Confocal Imaging Reader BioTek Cytation 7 Cell Imaging Multimode Reader BioTek Cytation 5 Cell Imaging Multimode Reader BioTek Cytation 1 Cell Imaging Multimode Reader BioTek BioSpa Live Cell Analysis System | .tif |
| LC/MS, Chromatography | Agilent | ChemStation | 1200 HPLC 1220 Infinity II LC System LC/MSD iQ LC/MSD XT LC/MSD 990 Micro GC System Agilent HPLC Chemstation 1260 Infinity II 1290 Infinity II 8860 GC System 8890 GC System Intuvo 9000 GC System 490 Micro GC System | .ACAML, .MACAML, .UV, .CH, .MS |
| UV-Vis Spectrophotometry | Agilent | UV-Vis ChemStation | 8454 UV/Vis 8453 UV/Vis | .ACAML, .MACAML, .UV, .CH, .MS |
| Inductively Coupled Plasma Mass Spectrometry | Agilent | ICP Expert | 5800/5900 ICP-OES 5110/5100 ICP-OES | .csv |
| Electrophoresis | Agilent | TapeStation | 4150 TapeStation System 4200 TapeStation System | .HSRNA, .HSD1000, .zip, . SLD, .D1000, .gDNA, .P200, .sld |
| Flow Cytometetry | BD Biosciences | FACSuite | AriaFusion FACSLyric FACSVerse | .FCS |
| Flow Cytometry | BD Biosciences | FACSDiva | LSRFortessa LSRFortessa X-20 LSR II FACSCelesta FACSymphony A3 FACSymphony A5 | .FCS |
| Flow Cytometry | BD Biosciences | FACSCanto | LSRFortessa FACSCanto FACSCanto II | .FCS |
| Flow Cytometry | BD Biosciences | Accuri Cflow Plus | Accuri Accuri C6 | .FCS |
| Flow Cytometry | BD Biosciences | CellQuest | FACSCalibur | .FCS |
| Flow Cytometry | BD Biosciences | Sortware | Influx | .FCS |
| Flow Cytometry | Beckman Coulter | CytExpert | Cytoflex | .FCS |
| Flow Cytometry | Beckman Coulter | Summit | Moflo Astrios Moflo XDP | .FCS |
| Cell Counter | Beckman Coulter | Vi-CELL XR | Vi-CELL XR | .csv |
| Cell Counter | Beckman Coulter | ViCell | ViCell | .csv |
| qPCR | Bio-Rad | CFX Maestro | CFX Opus 384 CFX Opus 96 C1000 CFX Connect CFX96 Touch Deep Well CFX Opus Deepwell CFX Duet CFX 96 Touch CFX 384 Touch CFX Connect | .rdml |
| qPCR | Bio-Rad | CFX series built-in software | CFX Opus 384 CFX Opus 96 CFX96 Touch Deep Well | .rdml |
| Imaging | BioVolume | BioVolume Capture Application | BioVolume | .csv |
| Plate Reader | BMG LABTECH | MARS (Microplate Reader Control Software) | PHERAstar FS PHERAstar FSX PHERAstar Plus CLARIOstar SPECTROstar Nano Omega | .dat, .DAT, .csv |
| NMR | Bruker | TopSpin | AVANCE Core AVANCE DMX AVANCE DPX AVANCE DRX AVANCE DSX AVANCE I AVANCE II AVANCE III AVANCE III HD AVANCE NEO Fourier 300 Fourier 80 DNP NMR | .jdx, .pdf (with embedded jdx) |
| LC/MS | Bruker | BioPharma Compass | timsTOF HT timsTOF SCP timsTOF Pro 2 | .d data packages |
| X-Ray Diffraction | Bruker | DIFFRAC.SUITE | D2 PHASER D6 PHASER D8 ADVANCE Family D8 DISCOVER Family D8 ENDEAVOR | .BRML, .xy, .gfrm, .eva |
| X-Ray Diffraction | Bruker | DIFFRAC.EVA | D2 PHASER D6 PHASER D8 ADVANCE Family D8 DISCOVER Family D8 ENDEAVOR | .EVA |
| Raman Spectroscopy | Bruker (Tornado Spectral Systems) | SpectralSoft | Tornado HyperFlux (PRO) | .spc |
| Focused Ultrasonicator | Covaris | SonoLab 7 | M220 Focused-ultrasonicator S220 Focused-ultrasonicator S220R Focused-ultrasonicator S220x Focused-ultrasonicator | .hst, .pro |
| Flow Cytometry | Cytekbio | SpectroFlo 2.0 | Aurora Northern Lights | .FCS |
| Flow Cytometry | Cytekbio | FlowJo Collector's Edition **FlowJo workspace is not supported | DxP Athena | .FCS |
| High Throughput Imaging | Cytiva | INCell 2500 | INCell 2500 HS | .xdce |
| High Throughput Imaging | Cytiva | INCell 6500 | INCell 6500 HS | .xdce |
| Chromatography | Cytiva | UNICORN | ÄKTA avant ÄKTA pure | .zip, .UFol, .Result |
| Ring Shear Testing | Dietmar Schulze | RST-CONTROL 95 | Ring Shear Tester RST-01.pc Ring Shear Tester RST-XS Ring Shear Tester RST-XS.s | .OUT, .INP |
| Liquid Handler | ECHO Instruments | ECHO Instrument liquid handeling software | Echo 525 Echo 650 Echo 650R Echo 650T Echo 655 Echo 655R Echo 655T | .csv, .txt |
| Microscopy | FEI / Thermo Fischer | xT microscope Control Software | Quanta 3D 200i Quanta FEG 200 Quanta FEG 400 Quanta FEG 600 Quanta FEG 650 Helios NanoLab 400 Helios NanoLab 400 S Helios NanoLab 400 ML Helios NanoLab 600 Apreo Apreo C SEM | .tiff |
| Software | Graphpad | Prism | N/A | .prism |
| Liquid Handler | Hamilton | Venus | Microlab STAR Microlab STAR V Microlab Vantage | .TRC |
| Compaction Simulator | Huxley Betram | Powder Compaction Software | HB100 Tablet Press Simulator HB50 Tablet Press ESimulator HB10 Versatile R&D Press ESH Tablet Compaction Simulator | .TXT |
| qPCR | IT-IS MyGo | MyGo | MyGo Pro MyGo | .RDML |
| Compaction Simulator | Korsch | Alix | STYL'One Nano | .xlsx |
| qPCR | Life Technologies / Thermo Fisher | StepOne | StepOne StepOnePlus | .RDML |
| qPCR | Life Technologies / Thermo Fisher | QuantStudio 3 | QuantStudio 3 | .RDML |
| qPCR | Life Technologies / Thermo Fisher | QuantStudio 5 | QuantStudio 5 | .RDML |
| qPCR | Life Technologies / Thermo Fisher | QuantStudio 6 | QuantStudio 6 QuantStudio 6 Pro | .RDML |
| qPCR | Life Technologies / Thermo Fisher | QuantStudio 7 | QuantStudio 7 QuantStudio 7 Pro | .RDML |
| qPCR | Life Technologies / Thermo Fisher | QuantStudio 12K Flex | QuantStudio 12K Flex | .RDML |
| qPCR | Life Technologies / Thermo Fisher | ViiA 7 | ViiA 7 Real-Time PCR System | .RDML |
| Cell Characterization | LumaCyte | Illuminate | Radiance | .xlsx |
| Flow Cytometry | Luminex | GuavaSoft | Guava EasyCyte HT | .FCS |
| Flow Cytometry | Luminex | IDEAS | ImageStream | .FCS |
| X-Ray Diffraction | Malvern | Panalytical HighScore | X'Pert³ MRD X'Pert³ MRD XL | .XRDML .HPF |
| Particle Sizer | Malvern | Mastersizer 3000 | Mastersizer 3000 Mastersizer 3000e | .MMESS |
| In-Situ Raman Spectroscopy | Mettler Toledo | iC Raman | ReactRaman 802L | .iCRaman |
| Particle System Dynamics Analysis | Mettler Toledo | iC Fbrm | ParticleTrack G400 ParticleTrack G600/G600 Ex ParticleTrack E25 ParticleTrack C35 FBRM G400 C35 D600 G400 G600 S400A S400C S400Q | .iCFbrm |
| Particle Sizer | Mettler Toledo | iC Vision | EasyViewer 100 EasyViewer 400 | .iCVision |
| In-Situ Infrared Reaction Analysis | Mettler Toledo | iC IR | ReactIR 702L ReactIR 701L ReactIR 45P | .iCIR |
| Chemical Synthesis Reactors | Mettler Toledo | iControl | EasyMax 102 Basic EasyMax 102 Advanced EasyMax 102LT Basic EasyMax 102LT Advanced EasyMax 402 Basic OptiMaxTM 1001 synthesis workstations RC1mxTM RX-10TM | .iControl |
| Data Collection and Instrument Control Platform | Mettler Toledo | ic Data Center | EasyMax 102 Basic EasyMax 102 Advanced EasyMax 102LT Basic EasyMax 102LT Advanced EasyMax 402 Basic OptiMaxTM 1001 synthesis workstations RC1mxTM RX-10TM ReactIR 702L ReactIR 701L ReactIR 45P EasyViewer 100 EasyViewer 400 ParticleTrack G400 ParticleTrack G600/G600 Ex ParticleTrack E25 ParticleTrack C35 FBRM G400 C35 D600 G400 G600 S400A S400C S400Q | .XML |
| DVS | Mettler Toledo / ProUmid | DVS Analysis Software | SPSx-1u Advance SPSx-1u High Load SPS11-10u Vsorp Enhanced Vsorp Plus Vsorp Basic | .XLSX |
| DSC, DVS, TGA | Micrometrics | MicroActive | TriStar II Plus ASAP 2460 ASAP 2425 3Flex 3500 AccuPyc II 1345 ASAP 2460 ASAP 2020 Plus AutoPore V AutoChem II 2920 AutoChem HP 2950 TriStar II Plus SAA 8100 | .txt |
| Plate Reader | Molecular Devices | SoftMax Pro | FlexStation 3 Gemini EM Gemini XPS SpectraMax 190 FilterMax F3 FilterMax F5 SpectraMax ABS SpectraMax ABS Plus SpectraMax L SpectraMax M2 SpectraMax M2e SpectraMax M3 SpectraMax M4 SpectraMax M5 SpectraMax M5e SpectraMax Paradigm SpectraMax Plus 384 SpectraMax QuickDrop SpectraMax i3 SpectraMax i3x SpectraMax iD3 SpectraMax iD3x SpectraMax iD5 | .sda |
| Electrophsyiology | Molecular Devices | pClamp | Digidata 1550B 8-Channel Digitizer Digidata 1440A 16-Channel Digitizer MiniDigi 1B Two-Channel Digitizer Axoclamp 900A Microelectrode Amplifier Axopatch 200B Microelectrode Amplifier MultiClamp 700B Microelectrode Amplifier Most BNC-telegraphed amplifiers also supported | .abf |
| High-Throughput Screening | Molecular Devices | ScreenWorks software | Flipr PENTA | .seq1, .stat1 |
| Plate Reader | MSD | Discovery Workbench | 1300 Microplate Reader QuickPlex SQ 120 SECTOR S 600 SI 6000 Sector 2400 Sector 6000 Sector Imager 6000 Sector PR | .txt |
| Microscopy | Nikon | NIS Elements | Eclipse Ti-s | .tiff |
| Cell Culture Analyzer | Nova Biomedical | BioProfile Flex Embedded SW | BioProfile Flex Bioprofile Flex 2 | .xlsx .csv |
| Flow Cytometry | Orflo | Moxi GO | Moxi GO | .FCS |
| Flow Cytometry | Orflo | Moxi GO II | Moxi GO II | .FCS |
| Plate Reader | PerkinElmer | EnVision | EnSight EnVision 2105 EnVision 2105 HTS EnVision 2105 XCite | . ENV, .env, .csv, .txt, .LOG (partial) |
| Chemistry Analyzer | Pion | Sirius T3 | Sirius T3 | .t3t, .t3r |
| Protein Analysis | Protein Simple | Compass | Abby Jess Maurice cIEF NanoPro 1000 Peggy Sue Sally Sue Wes | .cbz |
| qPCR | Qiagen | Rotor-Gene Q | Rotor-Gene Q | .RDML |
| Bioprocess Analyzer | Roche | Cedex Bio HT | Cedex Bio HT | .txt |
| qPCR | Roche | LightCycler 96 | LightCycler 96 | .RDML |
| Bioreactor | Sartorius | AMBR15 Runtime | Ambr 15 | .csv, .txt |
| Bioreactor | Sartorius | AMBR250 Runtime | Ambr 250 | .csv, .txt, .pegpro |
| Flow Cytometry | Sartorius | ForeCyt | IQue 3 iQue Screener PLUS | .FCS |
| Cell Selection and Retrieval | Sartorius | CellCelector | CellCelector Flex | .zip |
| High Throughput Imaging | Sartorius | Incucyte Software | Incucyte S3 Incucyte SX1 Incucyte SX5 | .XML, .TIF, .SDF, .PlateMap, .SDF, .TXT |
| Protein Characterization | Sartorius | Octet BLI Software | Octet HTX Octet RED 384 Octet RED 96 Octet RED 384 Octet R2 Octet R4 Octet R8 Octet RH16 Octet RH96 Octet N1 | .fmf, .fmx, .frd, .fsd, .xls, .csv |
| LC/MS, Chromatography | Shimadzu | LabSolutions | LCMS-2020 LCMS-2050 LCMS-8045 LCMS-8050 LCMS-8060 LCMS-8060NX LCMS-9030 LCMS-9050 | .DAML |
| Flow Cytometry | Solentim | CellQuest | Cell Metric | .FCS |
| DVS | Surface Measurement Systems | DVS Control | Resolution Adventure | .DVS |
| High Throughput Imaging | Synentec | CELLAVISTA built-in software | CELLAVISTA | .csv |
| DSC, DVS, TGA | Thermal Analysis (TA) | Trios | Discovery DSC Discovery TGA Discovery HR 30 Discovery HR 20 Discovery HR 10 AR 2000 AR 1000 AR 550 QCR ARES-G2 RSA-G2 | .tri |
| Surface Analysis | ThermoFisher Scientific INC | Avantage | K-Alpha XPS Nexsa G2 XPS ESCALAB QXi WPS | .vgs, .vgp, .vgx |
| Flow Cytometry | ThermoFisher Scientific INC | Attune NxT | Attune NxT | .FCS, .txt |
| Plate Reader | ThermoFisher Scientific INC | NanoDrop 1000 | Nanodrop 1000 | .ndv, .twbk |
| Plate Reader | ThermoFisher Scientific INC | NanoDrop 2000 | Nanodrop 2000 | .ndv, .twbk |
| Plate Reader | ThermoFisher Scientific INC | NanoDrop 3300 | Nanodrop 3300 | .ndv, .twbk |
| LC/MS | ThermoFisher Scientific INC | Thermo Scientific Xcalibur | Q Exactive Plus Orbitrap LC-MS TSQ Vantage Standard LC-MS LTQ FT Ultra MS ISQ GC-MS Series | .raw, .RAW, . SLD, .SEQ |
| UV-Vis Spectrophotometry | Unchained Labs | Lunatic | Lunatic | .bin |
| LC/MS | Waters / MicroMa | Masslynx | ACQUITY UPLC 1525 Binary HPLC pump 2690 Separations Module 2695 Separations Module 2747/2767 Sample Manager 2777 Sample Manager/CTC HTS PAL 2790/2795 Separations Module 2420 Evaporative Light Scattering Detector (ELSD) ZQ ZMD Quattro micro API Quattro micro GC Quattro Premier Quattro Premier XE Quattro Ultima Quattro Ultima Pt Quattro LC (T-DAT and EPCAS) AutoSpec AutoSpec Premier Q-Tof Premier LCT Premier LCT Q-Tof micro Q-Tof Ultima API Q-Tof API-US Q-Tof Ultima Global MALDI micro MXM@LDI Family Q-Tof II EPCAS (only) | .rpt |
| Microscopy | Zeiss | ZEN | Axio Observer Axio Scan.Z1 Axio Zoom | .czi |
Transform Your Data Management Today
Get Started with Luma Lab Connect.
